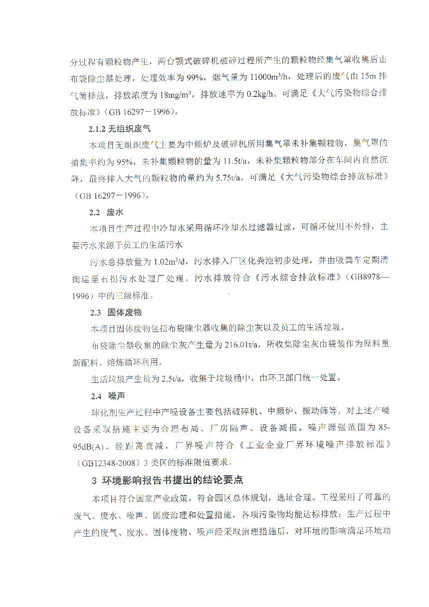
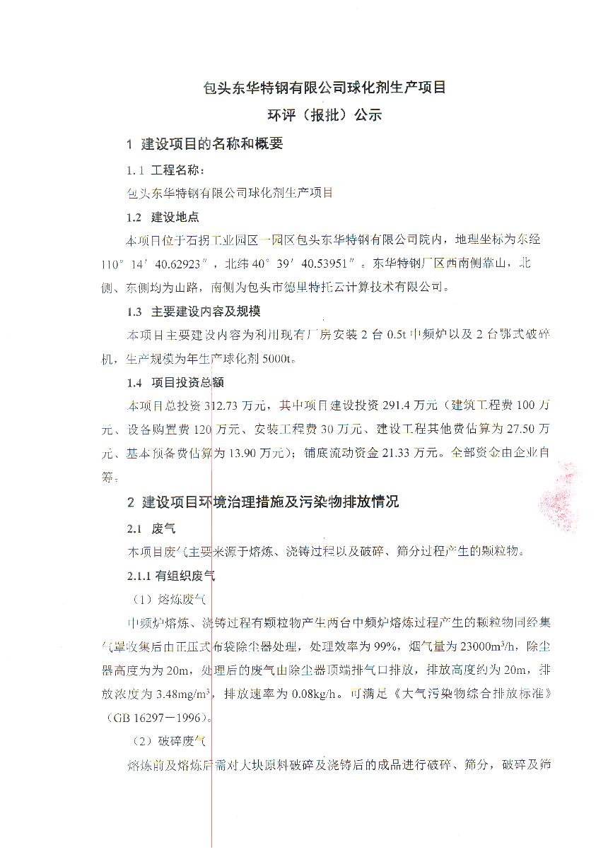
首 页
新闻动态
政务公开
办事服务
当前位置:
首页
>
政务公开
>
公告公示
>
正文
包头东华特钢有限公司球化剂生产项目环评(报批)公示
───
发布时间:2018-07-11 09:04 作者:工业园区管委会 浏览次数:
【字体:
大
中
小
】
东华特钢球化剂生产项目环评(报批).pdf
〖文章来源:工业园区管委会〗〖责任编辑:包头石拐〗〖
打印
〗〖
关闭
〗
更多
图片信息
“群众办事百项堵点疏解行动”第
中央第二环境保护督察组对内蒙古
首家中西部地区无人机教育基地和
庆七一 唱赞歌
更多
关注排行
数据下拉中...
Copyright(c)2012 www.shiguai.gov.cn All Rights Reserved ICP备蒙ICP备14003038号-1
蒙公网安备 15020502000102号
主办:石拐区人民政府 中共石拐区委员会 承办:石拐区人民政府 电话:0472-8728115 传真:0472-8728116
技术支持:呼和浩特市汇联科技有限公司