首 页
新闻动态
政务公开
办事服务
当前位置:
首页
>
政务公开
>
公告公示
>
正文
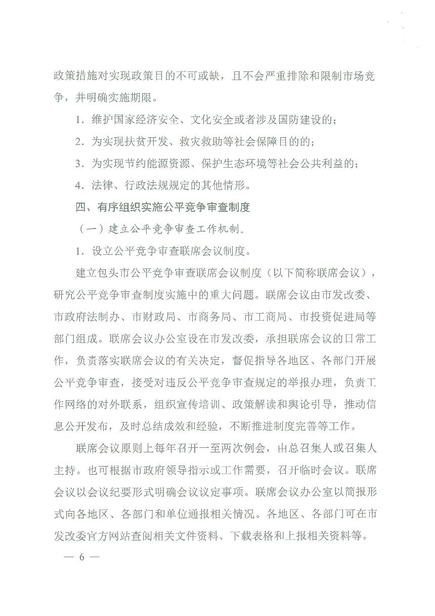
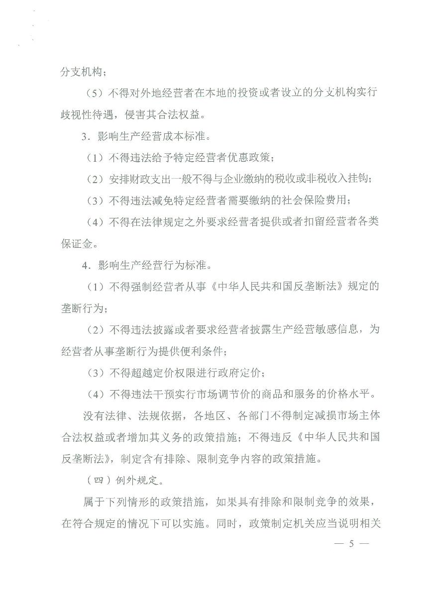
关于转发《包头市人民政府关于在市场体系建设中建立公平审查制度的实施意见》的通知
───
发布时间:2018-02-06 16:31 作者:政府办公室 浏览次数:
【字体:
大
中
小
】
〖文章来源:政府办〗〖责任编辑:包头石拐〗〖
打印
〗〖
关闭
〗
更多
图片信息
“群众办事百项堵点疏解行动”第
中央第二环境保护督察组对内蒙古
首家中西部地区无人机教育基地和
庆七一 唱赞歌
更多
关注排行
数据下拉中...
Copyright(c)2012 www.shiguai.gov.cn All Rights Reserved ICP备蒙ICP备14003038号-1
蒙公网安备 15020502000102号
主办:石拐区人民政府 中共石拐区委员会 承办:石拐区人民政府 电话:0472-8728115 传真:0472-8728116
技术支持:呼和浩特市汇联科技有限公司